TechUSD (TUD): Driving Innovation in Artificial Intelligence
TechUSD (TUD) is a token designed to revolutionize the artificial intelligence (AI) ecosystem and foster the creation of groundbreaking technology startups. With a focus on sustainability and impact, TUD operates under a clear mission:
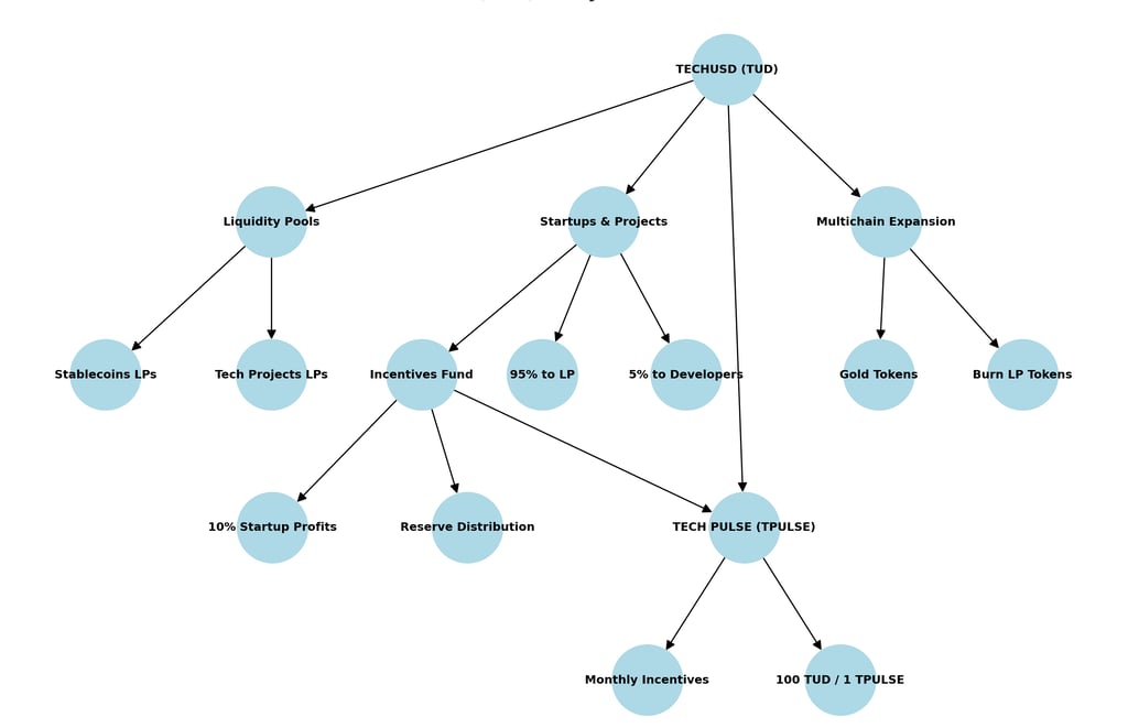
Liquidity Creation:
Gradually, 1 million TUD will be allocated to liquidity pools with various currencies, strengthening the financial foundation and ensuring market accessibility for the token.Empowering New AI Startups:
Beyond the amounts reserved for liquidity pools, TUD tokens will only be used to fund the creation of technology startups focused on artificial intelligence development, ensuring a strategic and meaningful allocation.Developer Compensation:
Developers working on USDTechnology will receive:A monthly allocation of 5000 TechUSD.
3% of the tokens from the startups that join the ecosystem, incentivizing their dedication and commitment to innovation.



USDTechnoloy
Empowering AI to Build the Future of Crypto
Why Choose TechUSD?
TechUSD is not just a token; it's a tool for building a future rooted in technology and artificial intelligence. With a transparent and strategic approach, every TUD is designed to generate real value in the tech world.




